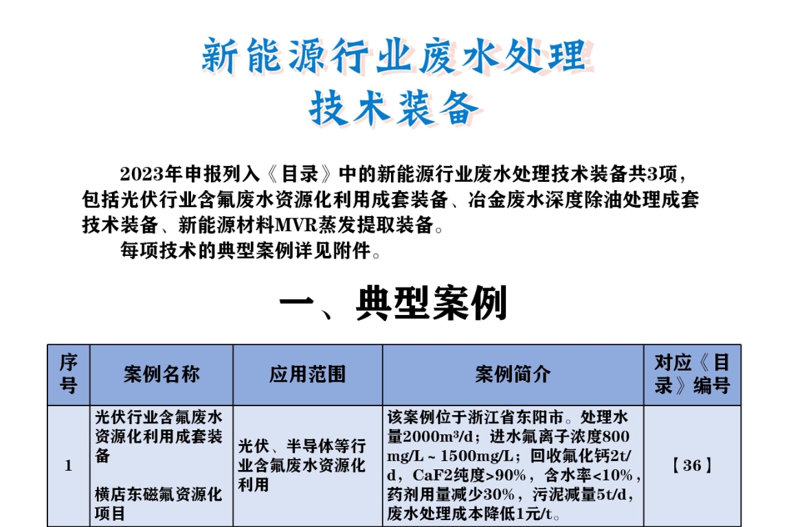
日前,工信部联合生态环境部发布了《国家鼓励发展的重大环保技术装备目录(2023年版)》,横店东磁参与开发的国内首套光伏行业含氟废水资源化利用成套装备成功入选新能源行业废水处理技术装备典型案例。

氟离子是工业废水中较难去除的物质之一,处理不当会严重污染环境和危害人类健康。除氟工艺的研究,是国内外工业生产企业共同面对的技术难题。
横店东磁与环保科技企业开展合作,成功创新研发了氟化钙流化床结晶装置。经过几轮技术迭代,实现了高效率除氟。与此同时,对所产生的大宗固体废物氟化钙,公司与相关厂商合作生产用于降低熔点的萤石球,变废为宝,实现了资源再利用。
环保也是竞争力。在发展清洁能源的道路上,横店东磁孜孜以求,不断用创新技术助力节能减排,支持产业绿色升级。